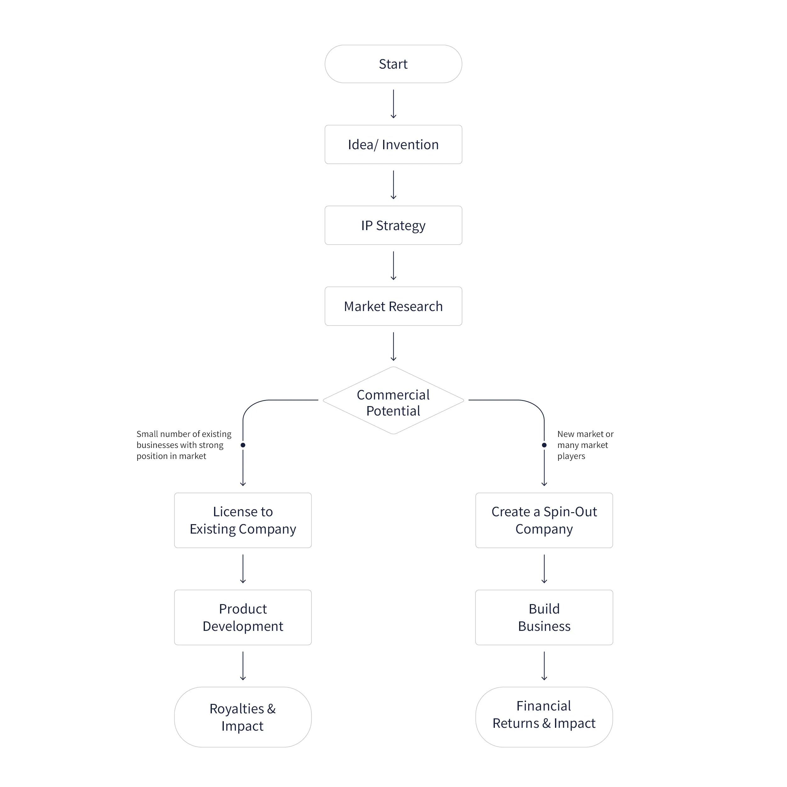
This introduction helps you consider whether forming a company could be the most appropriate way to realise the greatest impact from your research. If you have generated intellectual property (IP) as part of your research at the University, forming a company, also known as a startup or a spinout company (see glossary), is one of the ways you can generate impact for your research.While the rewards can be significant, it is important to know that setting up a new company is a challenging activity that will require a significant amount of time if it is to succeed. To create a successful business, you will need to bring together various resources such as specialist management, facilities and funding (typically from a combination of investors, grants and customers).It is never too early to speak to us about your ideas and we welcome your call. It may be that a ‘proof of concept’ project is needed within the University to further demonstrate the feasibility of your idea. Not only do we have access to in-house funds, but we can also work with you on longer-term incubation projects where further university-led funding is beneficial to enabling the exploitation of the technology.The creation of a successful spinout company is good for the individuals involved, the local and national economy, and the University. Spinout activity helps the sustainability of research, creates jobs, creates research impact and enhances the reputation of the University, being one of the ways of demonstrating the contribution that it makes to society and the economy.The University invests both IP and significant infrastructure and resources to support the set up – and ongoing success – of a spinout company. In return, as an ‘investor’ of IP and other resources, the University receives equity in the business. It means that EI doesn’t charge a fee for our services and advice, and since the University is invested in the company’s success, you can rely on EI to do all we can to help you to advance the company’s interests.Licensing vs. spinning outIn cases where there are already third-party businesses or organisations working in the area of your idea or invention, it may be that licensing directly to those organisations is the best option.For ideas when there is no existing business to approach about the new IP, or because the technology has clear potential to generate many products and engage multiple sectors, it may be a better option to create a business to commercialise it. Such opportunities are often referred to as disruptive or platform technologies. By taking a disruptive technology to market yourself, you are more in control of the impact it has on the world. Image Flowchart: Licensing v Spinning Out Decision Process Why a spinout? License to existing company License to spinout companyResearcher wants it Researcher wants itNarrow IP Platform technology/suite of IP IP dominated by third parties Relatively clear IP position — new area market size can justify investment Small market won't justify investment Needs focussed development before a company would license TRL and data are already sufficient to attract a licensee Greater impact from selling to all market players, disrupting the market, or creating a new market Greater impact from licensing to existing company with strong position in the market Will need a bespoke team to get the most from the opportunity; inventor wants to stay involvedEnthusiastic licensee best placed to move forward (exclusive) Cross sector application best handled by dedicated teamMultiple players in narrow market segment facilitates multiple non-exclusive licenses Can serve diffuse market betterSpinout when you need to bridge the gap between the research and the market Pros and consWhy a spinoutBut...Fastest route to broadest impactCan take a lot of time and effortInvestors keen to create new enterpriseCan be complicatedTechnology needs further de-riskingCan be very riskyCan build an experienced and focused teamRaising investment is not always easyNo willing or obvious licenseesMay take multiple rounds of investmentAcademic keen to try this routeBuilding the right team is not always easySupporting early-stage ideas, and identifying other routes for commercialisation Not all research is suited to becoming the platform for a new business and EI can help to evaluate the opportunity arising from your research. It is never too early to speak to us about your ideas and we welcome your call. It may be that another route is more suitable (such as collaborative R&D with a company), or that a ‘proof of concept’ project is needed within the University to further demonstrate the feasibility of your idea. Not only do we have access to in-house funds, but we can also work with you on longer-term incubation projects where further University-led funding is beneficial to enable exploitation of the technology.How we can helpEI has the expertise to support you at every stage in the process of setting up a company. Our goal is to help the company achieve and sustain growth, so it has the best chance of long-term survival and success. Our contribution covers five main areas: IP managementFunding and awardsBusiness planningMarket research Building your team This article was published on 2024-07-01